-
Telefón
+86-13486831323
-
Adresa
Izba 607-2, budova 5, Wanda Plaza, č. 1188, Yongding Road, Yongzhong Street, Longwan, Wenzhou, Zhejiang, Čína
-
E-mailom
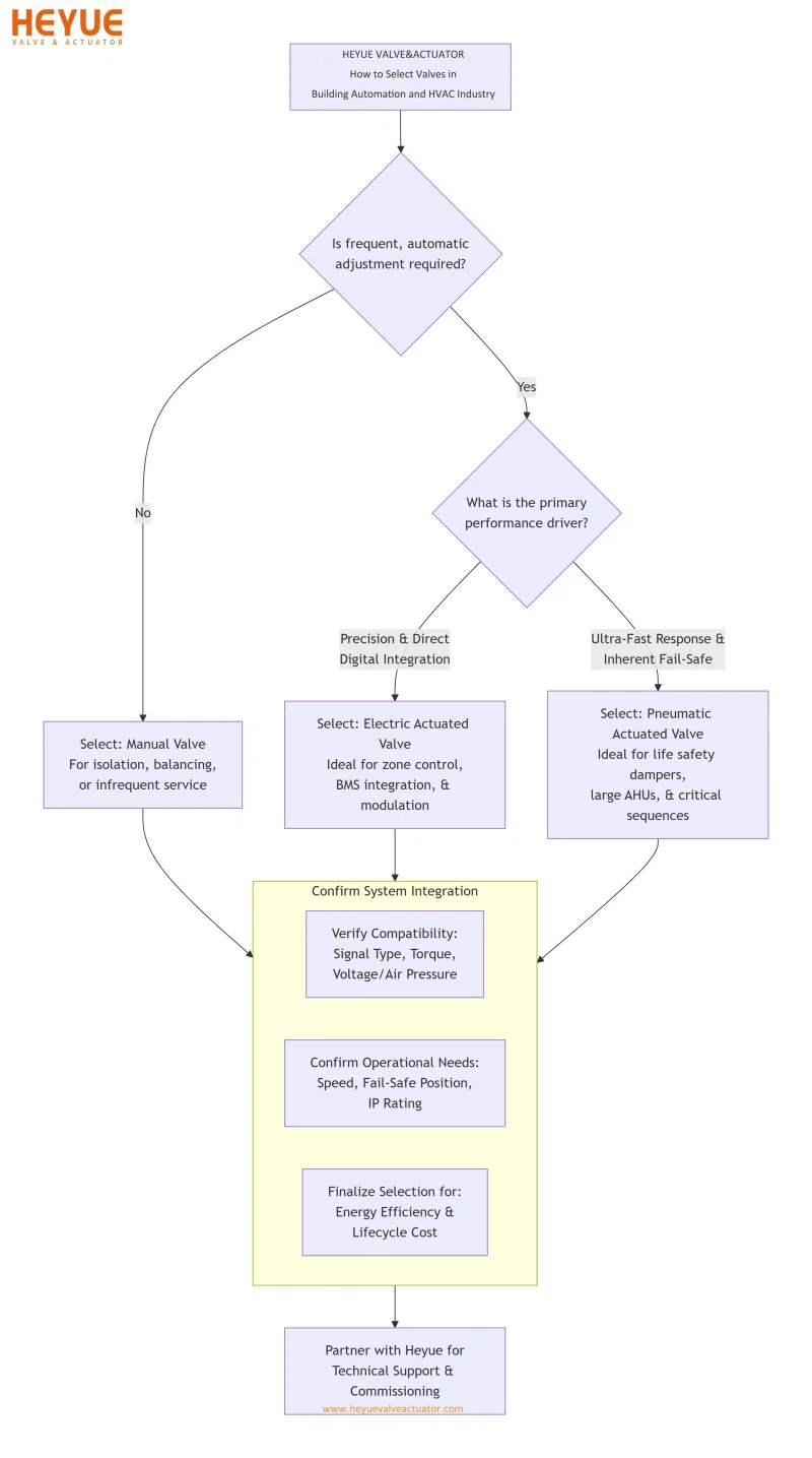
Ventily pre automatizáciu budov a HVAC priemysel


Spoločnosť Heyue sa už viac ako 10 rokov špecializuje na poskytovanie presných-skonštruovaných ručných, pneumatických a elektrických ventilov pre jedinečné požiadavky automatizácie budov a aplikácií HVAC, ktoré vyžadujú ventily, ktoré vyvažujú presné riadenie, spoľahlivosť, škálovateľnosť a bezproblémovú integráciu s ekosystémami inteligentných budov.
Ventily Heyue optimalizujú výkon systému a zároveň podporujú udržateľné a inteligentné prevádzky budov. Nižšie uvádzame podrobné odporúčania pre výber odborných ventilov.

|
Odporúčaný zoznam ventilov Heyue v oblasti automatizácie budov a HVAC Industry |
|||
|
Aplikácia / Potreba |
Primárna funkcia |
Odporúčaný typ ventilu a pohonu |
Kľúčové zdôvodnenie a výhoda Heyue |
|
Hlavná systémová izolácia a manuálne vyváženie |
Zriedkavé{0}}vypínanie, počiatočné vyváženie systému alebo zálohovanie. |
Manuálny guľový ventil alebo Manuálny vyvažovací ventil. |
Jednoduchosť a efektívnosť{0}}nákladov. Ventily Heyue ponúkajú presnú kalibráciu pre hydraulické vyváženie, čím zaisťujú rovnomerné rozloženie prietoku od začiatku. |
|
Zónové{0}}ovládanie úrovne (VAV boxy, FCU) |
Modulačný prietok vzduchu alebo prietok vody na základe teploty zóny. |
Elektrický pohon na klapke alebo elektrickom 2-cestnom/3-cestnom ventile. |
Presné, priame digitálne ovládanie. Naše elektrické pohony prijímajú signály 0-10V alebo 2-10mA z izbového termostatu alebo BMS, čím poskytujú presnú a citlivú moduláciu pre pohodlie a úsporu energie. |
|
Riadenie chladiča/kotolne |
Modulačné veľké prietoky na reguláciu teploty chladenej alebo horúcej vody. |
Elektrický modulačný ventil (guľový alebo guľový štýl) s-výkonným pohonom. |
Vysoká presnosť a spoľahlivosť pre kritické záťaže. Navrhnuté tak, aby zvládali vysoké rozdielové tlaky a poskytovali stabilné riadenie, pričom sa hladko integrujú s BMS na-úrovni závodu pre optimálne radenie zariadení. |
|
Rýchle{0}}účinné sekvencie (ekonomizéry, tlakovanie) |
Rýchle otváranie/zatváranie klapiek vonkajšieho vzduchu alebo klapiek na reguláciu dymu. |
Pneumatický pohon na klapke alebo pneumatickom guľovom ventile. |
Vynikajúca rýchlosť a prirodzená{0}}bezpečnosť pri poruche. Pneumatika poskytuje najrýchlejšiu odozvu. Modely s pružinovým-návratom sa automaticky presunú do bezpečnej polohy (napr. zatvorené) pri strate vzduchu, čo je rozhodujúce pre bezpečnosť života a ochranu energie. |
|
Veľkoobjemové vzduchotechnické klapky (AHU). |
Ovládanie sekcií zmiešaného vzduchu, spätného vzduchu a odpadového vzduchu. |
Pneumatický pohon (pre veľké tlmiče-krútiaceho momentu) alebo elektrický pohon (pre štandardné aplikácie). |
Pneumatické: Najlepšie pre veľmi veľké tlmiče vyžadujúce vysoký krútiaci moment. Elektrické: Ideálne pre integrované ovládanie, kde nie je k dispozícii prívod vzduchu. Naše modulárne konštrukcie zjednodušujú inštaláciu a prepojenie. |
|
Rozdeľovače sálavých podlahových/vykurovacích panelov |
Zónové ovládanie nízkoteplotných vodných okruhov-. |
Tepelný elektrický pohon (samostatný{0}}obsiahnutý) na rozdeľovacích ventiloch. |
Kompaktný, spoľahlivý a nezávislý. Nevyžaduje externý ovládač; aktivuje sa na základe signálu integrovaného termostatu. Pohony Heyue ponúkajú tichý chod a dlhú životnosť. |